首先,我不幫人穿環,所以我的幹譙絕對中肯,
覺得我是以批評同業,來讚揚自己多好的人,可以把話吞回去了,
不幫人穿環原因很簡單,LN怕死怕麻煩,如果沒個執照掛牆上,萬一人來盧,不就很衰?
等台灣開始有相關規定、相關課程、考照制度的時候,就是我幫人穿環的時候...
_人人人人人人人人人_
> 穿乳環 $3800! <
 ̄Y^Y^Y^Y^Y^Y^Y^ ̄
從客人口中聽到這價錢時,差點從椅子上摔下來,
到底是多高級的穿環技巧、多深厚的穿刺知識,收費竟然比國外通過國家考試,有合格執照的資深穿環店還要高
以下的對話截圖是客人和穿環師的對話,因為穿環師說的和我的文章完全不一樣,她懵了...於是來問我,
「因為1.2的比較好照顧」
細一點比較好照顧的話,那幹嘛不用耳針穿就好?不學無術,暗於大理。這就是知名銀飾店的水準,
「我家基本上客人沒有說要用粗針都會以1.2為主。」
到三星餐廳吃飯,侍者會介紹今日主廚推薦、會推薦適合的酒類,
這麼大一間銀飾店,五星級的穿環費用竟然沒有「介紹」穿環的鋼針規格,還把責任推到客人身上,MD!連"穿環師"自己都不具備專業知識,客人怎麼可能會知道有粗針細針?知道還找你穿?

「25天後就可以換別的款式」
基本上乳頭穿洞至少需要6個月的時間才能康復,即便是男性也需要至少3-4個月或更長的時間(因為不受荷爾蒙周期的影響),不是我要鄙視這些大型銀飾店,幾塊錢的水平,怎麼有臉收$3800的費用?
坦白說,在這之前「銀器時代」是聽過幾次但記不住的一家有幫人穿環的店,
印象中,在新竹沒看過類似破銅爛鐵的銀飾店,不確定是在新竹還是竹北,
因為穿乳環收費是我聽過最貴的(搞不好比那個x頭還貴),才會說它是"知名銀飾店",
不過能在不同縣市有連鎖店,就表示很有實力,
看官網的商品大致上明白,之前住中壢住了八、九年都不曉得有這家的原因了,
話說讓我走過、經過會特別注意的也就只有破銅爛鐵了,小小店面卻是滿滿的不可思議(遠目)
偏題了lol
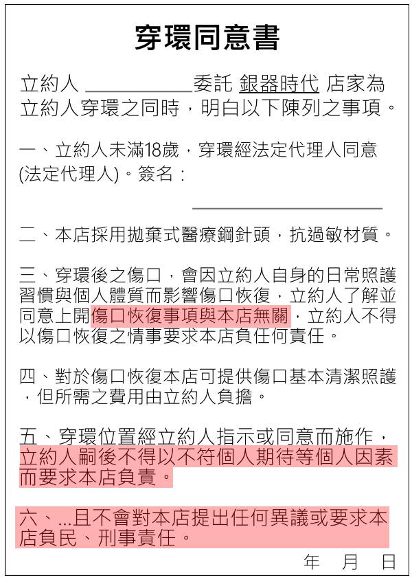
這張穿環同意書還真讓我嚇一跳
你簽了這張就表示穿洞可能造成的風險,你自願承擔並無條件同意,
我不用為任何疏失負任何責任。
客人如果簽了同意書就表示:
你簽了這張就表示你無條件接受,我不用承擔任何穿洞的風險,不必負任何責任,
如果你因為用細針穿乳環或是25天就換環,導致傷口沒法恢復,也和我無關,
我沒有叫你要相信我講的,我也不保證我講的任何話,如果我有業務過失你不能求償或提告。
提供穿環銀飾店的負面,實在令人耳目一新,唯利是圖只是小兒科,不專業剛好而已,
罔顧被穿環者的身體及權益才是終極原則。
如果你覺得商家只是想保護自己權益,認為我形容得太誇張,
以下是衛福部在「刺青紋身紋眉等消費行為之注意事項」裡的同意書範例,
(原出處 消保會新聞稿108/6/24)

話說我那溫馴綿羊客之後又去了兩次,先是想換粗針,被『細針的款式比較多』搞的不知道該怎麼回而作罷,
接著因為腫到兩邊鋼珠都快被淹沒了,需要換長一點的槓鈴,結果對方竟然要她拿回家自己換
因為叫他們換要花$200工錢,帶回家自己換就只需要付一千初的體環費用。
這麼為客人的荷包著想,怎麼不連穿乳環估計的工錢$1000多($3800-商品$)一起省? 笑死!
不是25天就可以換別的款式?25天傷口已康復V.S28天康復初期,這樣的落差不是用「每個人體質不同」就能交代吧。
穿環部位還在紅腫的話,表示傷口還在初期,傷口康復了才能換別的款式

於是換我去問-成了 (哈!都說軟硬都吃的人才好做事lol)
前幾天陪溫馴小綿羊一起去換,過程中俺很認真地求教、詢問,也都有得到回覆,
俺「妳們這裡怎麼這麼暗?最亮就這樣嗎?」
銀『還好阿,這樣看的到,我們都會在這裡幫客人穿。』

(V.O.咦?怎麼是直接靠牆坐著,左邊有吊燈不是比較亮?)

不要礙到天花板日光燈的光線,走進去一點,靠在吊燈下沙發旁,兩眼慢慢滑向「最亮處」
................
齁 原來吊燈+環形補光燈是用來拍照-拍商品照,
也是啦,拍攝商品當然要亮一點、好一點的光線囉,

什麼東西這麼高檔次,才能夠格使用環形燈?
還是猎图 LT-R480C欸!一兩千塊便宜貨,硬是把連$3800的乳環穿刺比了下去,只能用日光燈,連吊燈都不如
昏黃的燈光下靠在牆邊穿環 V.S 五、六千塊起跳的環形燈拍商品耶!屌)))))
看著穿環人員邊拿著不知道啥東西往乳頭擦,邊「回去如果覺得....,可以擦一點藥膏....眼藥膏之類的都可以..」
不想噹回去,當下好奇的是她究竟拿什麼東西擦,
「妳手上那什麼藥膏?借我拍一下照,我好去問藥房。」『好啊!』
一看,使皮新......ガーン! 使皮新?!LN前陣子出車禍躺一個月,天天擦的使皮新!
(使皮新軟膏成分及作用)

一走出門口,馬上對溫馴小綿羊耳提面命
「不要擦藥!不要擦藥!什麼藥都不要擦!」
「妳今天只是來換粗針,剛剛在裡面妳只聽到有人放屁,沒有人講話,哉冇?」
ガーン 一家把拍攝自家商品看的比幫人穿環還重要的店,真的是...夠了!
史上最糟糕的穿環處
(有感)
一家店開了多久、穿環的價位多高、牆上相片有多少、人氣有多高,都不是你該選擇穿環師的要件,
一個會在穿環前詳細告知穿環風險、可能併發症,依照你身體的實際狀況,客觀說出你想穿環部位的建議,
告知穿刺部位適用的規格、所有適用的體環,以及花時間徹底解釋所需護理和清潔的穿環師。
目前並沒有相關法律可以規範,加上國人普遍缺乏穿環的知識,導致黑心穿環店忌無肆彈地亂開一堆規定,
種種亂象看在眼哩,火大又無奈,除了用文章發表出來,最近打算以影片方式分享正確的穿環知識,
「刺青紋身紋眉等消費行為之注意事項」
是行政院消費者保護處對於刺青、紋身、紋眉、穿孔等藉由針具的非醫療行為所做出的規定,
其中對於消費者的保護措施,規定從業人員於施作前必須:
提供消費者各項費用、使用工具及原料、施作程序及相關注意事項等資訊;
並請消費者詳閱同意書所載健康風險相關內容,確認施作部位及技術人員等資料正確性後,再簽署同意。